Jiance传感器
2026-04-30

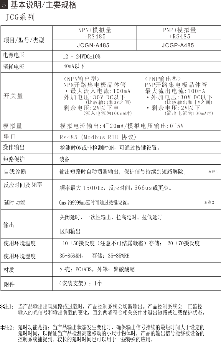
Jiance 带控制器的光电传感器 JCGN-X10ND-LS-70,由光电探头CG-X10ND-LS-70和控制器JCGN-A485两部分组成,发出0.5毫米直径的激光进行感应,可以感应非常细小的物体、间隙。并且它有开关量、模拟量和485通讯功能,可以上传光值数据。
测试中,我们验证了这款传感器可以检测0.3毫米的标签缝隙、0.7毫米的小物体以及直径0.1毫米的铜丝,稳定准确感应。

光电探头和控制器之间通过M8航空头进行连接,可单独进行更换。

JCGN-X10ND-LS-70还可以设置发光功率、延时输出、高速模式等多种功能,适用于精细化的工业自动控制场景。

版权所有©2020 深圳市麟瑞恒电子技术有限公司
粤ICP备2020087891号
技术支持: 神灯资讯